1. Dịch tễ học
1.1. Phù phổi cấp do tim
- Phù phổi cấp do tim là một thể nặng trên lâm sàng của suy tim cấp bên cạnh choáng tim và đợt cấp mất bù cấp của suy tim mạn.
- Người ta ước tính mỗi người bệnh suy tim mạn sẽ có ít nhất một lần bị phù phổi cấp hoặc suy tim mất bù cấp.
- Tiên lượng phù phổi cấp do tim rất xấu, với 50% tử vong trong năm đầu tiên sau chẩn đoán nếu không được điều trị thoả đáng.
1.2. Phù phổi cấp không do tim
- Tỷ lệ tử vong ở người bệnh nặng là 46%, những người sống sót đều có nguy cơ suy giảm nhận thức, trầm cảm, stress sau chấn và yếu xương - cơ kéo dài.
2. Cơ chế sinh lý bệnh
- Phù phổi cấp là tình trạng thoát dịch từ mạch máu phổi vào mô kẻ và phế nang phổi (giống như người chết đuối ở trên cạn) → Ngăn cản sự trao đổi khí giữa mao mạch và phế nang → gây suy hô hấp cấp.

2.1. Phù phổi cấp do tim:
-
Cơ chế:
-
Mất cân bằng của luật Starling (tăng áp lực mao mạch phổi, giảm áp lực keo huyết tương, giảm áp lực mô kẻ)
-
Tổn thương hàng rào phế nang - mao mạch
-
Tắc nghẽn hệ thống bạch huyết
-
Vô căn hay không biết cơ chế (Đặc biệt là phù phổi cấp không do tim)
-
-
Phù phổi cấp do tim hay do quá tải tuần hoàn: Tăng áp lực cuối tâm trương thất trái → tăng nhanh áp lực thuỷ tỉnh mao mạch phổi → tăng thẩm thấu từ mào mạch vào phế nang + vượt quá khả năng hấp thụ của mạch bạch huyết → tràn vào phế nang → ====gây phù phổi cấp do tim (quá tải về thể tích).====
-
Mức độ gia tăng áp lực nhĩ trái có thể phân chia như sau:
-
Tăng nhẹ: (áp lực nhĩ trái từ 18-25 mmHg): phù khoảng kẽ quanh mao mạch và phế quản - mạch máu.
-
Tăng nặng: (áp lực nhĩ trái từ > 25 mmHg): dịch phù vào phế nang.
-
2.2. Phù phổi cấp không do tim:
-
Phù phổi cấp không do tim, tình trạng ====tăng tính thấm thành mạch gia tăng====, dẫn đến tăng lượng dịch và protein đi vào mô kẽ phổi và phế nang.
-
Phù phổi cấp không do tim:
-
Giai đoạn 1: đáp ứng đầu tiên của phổi đối với tổn thương là tình trạng xuất tiết
-
Giai đoạn 2: quá trình tăng sinh bắt đầu để sửa chữa phổi, quá trình tái hấp thu dịch phù phế nang
-
Giai đoạn 3:
-
3. Nguyên nhân
-
Phù phổi cấp do tim có thể xảy ra với những tình huống:
-
Sự gia tăng của áp lực thuỷ tĩnh trong mao mạch phổi (suy tim trái, hẹp van 2 lá)
-
Các yếu tốt thúc đẩy xảy ra ở những người suy tim còn bù trước đó hoặc không có tiền sử về bệnh tim mạch.
-
| Các yếu tố thúc đẩy phù phổi cấp do tim | Các yếu tố nguy cơ phù phổi cấp không do tim |
|---|---|
| - Rối loạn nhịp tim nhanh hoặc chậm | - Viêm phổi |
| - Nhiễm trùng, sốt (tăng cung lượng tim) | - Hít phải dịt dạ dày |
| - Nhồi máu cơ tim cấp | - Dập phổi |
| - Tăng huyết áp nặng (cơn THA cấp cứu, khẩn cấp) | - Tổn thương do hít (khí độc) |
| - Hở van động mạch chủ hoặc van 2 lá | - Đuối nước |
| - Tăng thể tích tuần hoàn (lượng Na nhập, truyền máu, mang thai,…) | - Các yếu tố nguy cơ gây tổn thương gián tiếp: |
| - Tăng nhu cầu chuyển hoá (gắng sức, cường giáp) | + Nhiễm trùng nặng (không phải từ phổi) |
| - Thiếu máu | + Choáng chấn thương |
| - Dùng các thuốc ảnh hưởng tới co bóp thất trái | + Viêm tuỵ cấp |
| - Không tuân thủ điều trị | + Phỏng nặng, truyền các sản phẩm từ máu, nối tắt tim phổi, phù phổi tưới máu sau khi ghép phổi hoặc lấy huyết khối |
4. Chẩn đoán

Phù phổi cấp do tim
-
Biểu hiện lâm sàng:
-
Bệnh sử: chẩn đoán OAP do tim là chẩn đoán lâm sàng, người bệnh thường khai khó thở dữ dội, cảm giác “chết đuối trên cạn”, không thể nằm được và phải ngồi thở, co thể ho khạc ra đàm bọt hồng, tăng lên khi nằm.
-
Dấu hiệu lâm sàng:
-
Hốt hoảng, lo sợ, ngồi bật dậy ,bứt rứt
-
Khó thở, co kéo cơ hô hấp phụ, da xanh sao vả mồ hôi, thở nhanh, tiếng thở ồn ào, thở rít. SpO2 giảm < 90%. Ran ẩm 2 đáy phổi dâng lên, ho khạc đàm bọt hồng
-
hCó thể có tím môi và đầu chi, tĩnh mạch cổ nổi
-
HA thay đổi, có thể tăng HA hay hạ HA, thiểu niệu.
-
Nhịp tim nhanh, có thể tiếng Gallop T3 (đặc trưng cho tình trạng tăng áp lực cuối tâm thu thất trái, RLCN thất trái), âm thổi ở tim liên quan đến bệnh lý van tim.
-
Phù, gan to.
Các giai đoạnPhù mô kẻ → Thở nhanh và khó thở.Phù phế nang → Giảm OXY máu, ho, khạc đàm bọt hồng (diễn tiến nhanh). -
-
Tiền sử: các tình trạng lâm sàng dẫn đến phù phổi cấp do tim: bệnh tim thiếu máu cục bộ, kể cả nhồi máu cơ tim cấp, đợt mất bù cấp của tình trạng suy tim mạn trước đó. Tình trạng quá tải thể tích cũng nên được xem xét, tiền sử khó thở kịch phát về đêm và khó thở tư thế rất gợi ý phù phổi cấp do tim.
-
-
Cận lâm sàng:
-
Xét nghiệm:
-
BNP: tăng khi có sự tăng áp lực trong buồng thất.
-
BNP < 100 pg/mL: khiến ít nghĩ đến suy tim sung huyết.
-
BNP > 500 pg/mL: nghĩ nhiều phù phổi cấp do tim.
-
Tuy nhiễn: trường hợp phù phổi thoáng qua liên quan đến cơ tăng huyết áp, BNP có thể không tăng.
-
-
Troponin tim tăng trong nhồi máu cơ tim cấp → một số nguyên nhân gây phù phổi cấp do tim.
-
Khí máu động mạch rất cần thiết để đánh giá suy hô hấp và tình trạng toan kiềm của người bệnh.
-
-
Điện tâm đồ: có thể có các biểu hiện của thiếu máu cơ tim hoặc nhồi máu cơ tim, phì đại buồng tim giúp hỗ trợ chẩn đoán suy tim, hoặc biểu hiện rối loạn nhịp tim.
-
XQ ngực:
-
Hình ảnh sớm: sung huyết phổi là phù phổi mô kẽ quanh mạch máu với xoá nhoà bờ mạch máu ở phổi, chủ yếu là rốn phổi và hình ảnh tái phân bố mạch máu.
-
Khi áp lực tĩnh mạch phổi tiếp tục tăng, dịch sẽ tràn vào mô kẽ ở vách tiểu phân thuỳ tạo ra các đường Kerley A/B là những đường ngang khoảng 10 mm ở đáy phổi. Ở giai đoạn này có thể có tràn dịch màng phổi biểu hiện qua mất góc sườn hoành.
-
Ở giai đoạn cuối cùng khi dịch tràn vào phế nang: đám mờ không đồng nhất, tụ lại với nhay, lan toả từ rốn phổi ra ngoài như hình cánh bướm.
-
Bóng tim điển hình thường to chỉ số tim ngực > 0,5, nhưng bóng tim không không thể loại trừ phù phổi cấp do tim
-
-
Siêu âm tim:
-
SA tại giường giúp đánh giá chức năng cơ tim và van tim, từ đó xác định nguyên nhân của phù phổi cấp.
-
Thường chẩn đoán khi có biểu hiện lâm sàng mà XQ không rõ
-
-
Siêu âm phổi
-
Thông tim: là tiêu chuẩn vàng để xác định nguyên nhân gây phù phổi cấp. Áp lực động mạch phổi bít lớn hơn 18 mmHg thì nguyên nhân từ tim hoặc do quá tải dịch.
-
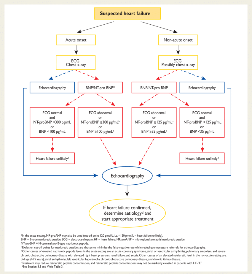
TIẾP CẬN CHẨN ĐOÁN

5. Điều trị
Mục tiêu điều trị:
-
Ngay lập tức:
-
Điều trị triệu chứng
-
Cung cấp oxi
-
Cải thiện tưới máu cơ quan và huyết động.
-
Tránh tổn thưởng thận và tim
-
Phòng huyết khối tĩnh mạch
-
Giảm thời gian nằm tại ICU.
-
-
Tại khoa Tim mạch
-
Có chiến lược điều trị hợp lý
-
Đưa ra liệu pháp điều trị ban đầu
-
Tìm nguyên nhân và các yếu tố thuận lợi
-
-
Trước khi ra viện và lâu dài:
-
Có chiến lược theo dõi lâu dài
-
Hướng dẫn chế độ ăn, lối sống
-
Có kế hoạch sử dụng thuốc điều trị suy tim tối ưu
-
Cải thiện triệu chứng, chất lượng cuộc sống và sống sót


-
Hỗ trợ thông khí:
-
Chỉ định khi SpO2 < 92%, không chỉ định thường quy vì có thể gây co mạch, giảm cung lượng tim và tăng nguy cơ tử vong ngắn hạn.
-
Mục tiêu là: SpO2 từ 92-96 % (COPD: 88-92%).
-
Phương pháp:
-
Cung cấp oxy qua canula mũi lưu lượng cao với phân suất oxy hít vào >35%.
-
Nếu bệnh nhân có suy hô hấp, toan chuyển hoá hoặc suy hô hấp khi đã hỗ trợ hô hấp thì nên đổi qua dùng CPAP (Thông khí áp lực dương đường thở liên tục), BiPAP (Thông khí áp lực dương đường thở hai mức độ). → Nếu không kiểm soát được thì xem xét đặt nội khí quản.
-
Chỉ định đặt nội khí quản (mỏi cơ hô hấp, rối loạn tri giác hoặc choáng tim)
-
Thuốc lợi tiểu:
- Lợi tiểu được chỉ định trong phù phổi liên quan đến quá tải thể tích.
- Furosemid được lựa chọn với các cơ chế tác dụng: giãn tĩnh mạch, lợi tiểu và giảm hậu tải nhẹ.
- Đường tĩnh mạch được ưu tiên lựa chọn với liều khởi đuầ 40-80 mg, có thể lặp lại sau 20 phút khi cần (Sử dùng liều tải ngắt quảng). Theo dõi mạch, huyết áp và lượng nước tiểu là cần thiết khi sử dụng lợi tiểu.
- Liệu cao hơn cần xem xét ở người đang sử dụng lợi tiểu hoặc có bệnh thận mạn. (Nhân 2,5 liều đang sử dụng)
- Sinh khả dụng của Furosemid: 1 viên 40 mg- Th = 20 mg tiêm tĩnh mạch.
- Nếu cần liều cao > 1g/24 giờ nên truyền tĩnh mạch.
- Truyền tĩnh mạch với liều khởi đầu 5-10 mg/giờ, khi cần liều cao (bệnh nhân suy tim nặng, suy thận nặng).
Morphin
- Tác dụng: giãn tĩnh mạch giúp giảm tiền tải, giảm hoạt động giao cảm và giảm lo lắng bứt rứt do khó thở.
- Nhiều tác dụng phụ như: ức chế hô hấp, ức chế thần kinh trung ương, giảm cung lượng tim và gây hạ huyết áp.
- Morphin dùng trong phù phổi cấp còn có thể liên quan đến tăng hỗ trợ không khí, tăng nhập khoa chăm sóc tích cực và tử vong
→ VÌ VẬY: Morphin hiện tại không được khuyến cáo thường quy xử trí phù phổi cấp.
Nitrat
-
Cơ chế:
-
Liều thấp → giãn tĩnh mạch → Giúp giảm tiền tải.
-
Liều cao → giãn động mạch → Giúp giảm hậu tải và huyết áp, tăng tưới máu cơ tim do giãn mạch vành → Cải thiệt oxy máu và giảm công cho cơ tim
-
-
Bệnh cảnh cấp cứu thường sử dụng đường tĩnh mạch do tác dụng nhanh và chỉnh liều dễ dàng.
-
Khởi đầu: Nitroglycerin IV 0,2 ug/kg/phút và tăng liều 0,1-0,5 ug/kg/phút mỗi 5 phút cho đến khi hết khó thở hoặc xuất hiện tác dụng phụ. Trong quá trình này nhớ kiểm tra mạch, huyết áp.
-
Chống chỉ định:
-
Huyết áp tâm thu < 90 mmHg
-
Nhồi máu cơ tim thất phải
-
Hẹp van động mạch chủ nặng
-
Sử dụng ức chế phosphodiesterase trước đó 24-48 giờ.
-
-
Tác dụng phụ thường gặp: nhức đầu, nhịp nhanh hoặc chậm phản xạ (>115 hoặc < 50 lần/phút), hiện tượng “lờn thuốc” khi sử dụng liên tục.
Thuốc tăng co bóp cơ tim.
- Chỉ định khi trong phù phổi cấp do tim xuất huyệt hạ huyết áp và giảm tưới máu cơ quan, thường cho những trường hợp nặng do có liên quan đến kéo dài thời gian nằm viện và tử vong.
- Dobutamin được ưu tiên sử dụng khi có rối loạn chức năng thất trái, tác dụng tăng co bóp thông qua thụ thể beta 1, giãn mạch thông qua beta 2 giúp giảm hậu tải.
- Liều dùng Dobutamin truyền tĩnh mạch với liều 2-20 ug/kg/phút.
- Tác dụng phụ: rối loạn nhịp tim
- Chống chỉ định: có rối loạn nhịp thất hoặc rung nhĩ đáp ứng thất nhanh.
